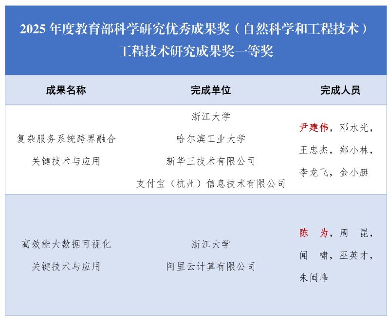
近日,教育部颁发了2025年度科学研究优秀成果奖(自然科学和工程技术)。浙江大学计算机科学与技术学院尹建伟教授牵头的“复杂服务系统跨界融合关键技术与应用”项目(尹建伟、邓水光、王忠杰、郑小林、李龙飞、金小艇)、陈为教授牵头的“高效能大数据可视化关键技术与应用”项目(陈为、周昆、闻啸、巫英才、朱闽峰)双双荣获工程技术研究成果奖一等奖。

复杂服务系统跨界融合关键技术与应用

复杂服务系统是现代服务业数字化场景的基础设施,服务模式、开放服务和支撑数据是其核心要素。项目针对业务场景跨组织、软件服务跨网络、支撑数据跨领域三大挑战,提出服务模式计算、服务网络等基础理论,建立复杂服务系统跨界融合关键技术体系,研发高效支撑复杂服务系统跨界融合的基础设施、共性技术平台及典型场景解决方案。项目服务中国资源卫星中心、淘宝、恒生电子等头部单位,支撑国家高分网格、农村淘宝、互联网医疗等典型场景,社会与经济效益显著。
高效能大数据可视化关键技术与应用

大数据可视化的高效性、安全性、智能性是国际前沿富有挑战性的研究热点。本项目在矢量数据与图数据的高效可视化计算、隐私保护的分布式数据联邦可视化、多模态数据的智能可视化构建生成等方面取得了关键技术创新。项目自主研制了多个大数据可视化软件平台、开源工具库。成果依托阿里云平台,应用于众多行业的数据中台、数据可视化及分析系统,被评价为高效能大数据可视化技术应用的标杆示范,取得了显著的经济和社会效益。
奖项介绍
教育部科学研究优秀成果奖(自然科学和工程技术)由教育部设立,旨在鼓励高等学校教师和科技工作者,围绕国家战略需求、经济社会发展需要与世界科技前沿开展科技创新和成果转化,推动高等学校原始创新能力和人才自主培养质量提升,授予在自然科学研究和工程技术创新中取得优秀成果和突出成效,对创新人才培养作出贡献的高等学校教师、科技工作者和相关单位,在全国高等学校具有重要影响力。


